Om Tolletaten består av ett eller flere selvstendige forvaltningsorganer i innsynssaker
Publisert: 19.9.2023
Sist oppdatert: 5.9.2025
Oppsummering
Sivilombudet har på generelt grunnlag og av eget tiltak undersøkt betydningen av Tolletatens organisering for behandlingen av innsynssaker. Ombudet har rettet tilsvarende undersøkelser mot Fiskeridirektoratet, Arbeidstilsynet, Statens vegvesen, Mattilsynet og (mer begrenset) mot Skatteetaten. Saken har reist spørsmål om innsynssaker er sikret en reell to-instansbehandling, hvilke dokumenter som er organinterne og hvem som skal behandle innsynskrav. Ombudet har også undersøkt hvordan korrespondanse sendt innad i etaten er synliggjort i postjournalen og i journalen publisert på eInnsyn.
Etter en konkret vurdering av Tolletatens redegjørelse og informasjon som ellers finnes om etaten, har ombudet kommet til at det fremstår som usikkert hvordan organinndelingen i Tolletaten faktisk er per i dag.
Ombudet har videre kommet til at selv om Juridisk stab er et selvstendig organ, så er det neppe grunnlag for å anse enheten som et overordnet forvaltningsorgan, og dermed klageinstans etter offentleglova § 32, i innsynssaker som øvrige staber og divisjoner i etaten har behandlet. Juridisk stab kan heller ikke gjennom delegering gjøres til klageinstans for avgjørelser truffet av enheter som inngår i samme organ som tolldirektøren. Ombudet ber derfor Tolletaten i samråd med Finansdepartementet om å vurdere klageordningen, herunder vurdere om det bør lov- eller forskriftsfestes hvilket forvaltningsorgan som er klageinstans i innsynssaker behandlet av de enkelte enhetene i Tolletaten, jf. offentleglova § 32 første ledd fjerde punktum.
Ombudet har knyttet enkelte merknader til Tolletatens arkiv, journal og informasjon på eInnsyn.
Spørsmål om organiseringen av Tolletaten
Spørsmål om praksis knyttet til arkiv, journal og informasjon på eInnsyn
Betydningen av om noe anses som ett eller flere organer etter offentleglova og arkivlova
Særlig om organbegrepet ved arbeidsgrupper, utvalg og særlige samarbeidsformer
Klageinstans for avgjørelser etter offentleglova – «nærmast overordna» forvaltningsorgan
Organbegrepet – spørsmål knyttet til Tolletaten
Om Tolletaten består av ett eller flere selvstendige forvaltningsorganer etter offentleglova
Konsekvenser og særlige vurderinger knyttet til offentleglova §§ 14 og 29
Om hvem som er klageinstans etter offentleglova § 32
Arkiv, journal og informasjon på eInnsyn – rettslige utgangspunkter
Arkiv, journal og informasjon på eInnsyn – korrespondanse innad i Tolletaten
Journalføring av korrespondanse mellom enheter innad i Tolletaten
Opplysninger i journalen og informasjon på eInnsyn
Sakens bakgrunn
Sivilombudet har gjennom konkrete klagesaker blitt oppmerksom på at endringer i organiseringen av enkelte statlige etater har ført til spørsmål om hvilken betydning dette har for behandlingen av innsynssaker. Ombudet fant derfor grunn til å ta opp spørsmål knyttet til dette på generelt grunnlag og av eget tiltak.
Om en etat er organisert i ett eller flere forvaltningsorganer, har blant annet betydning for adgangen til å unnta organinterne dokumenter fra innsyn, og for plikten til å føre offentlig journal. Det har også betydning for hva som er nærmeste overordnet organ og dermed klageinstans etter offentleglova § 32 første ledd.
Undersøkelsen ble rettet mot Tolletaten, Skatteetaten, Mattilsynet, Arbeidstilsynet, Statens vegvesen og Fiskeridirektoratet. Felles for disse etatene er at de har kontorer spredt geografisk og avgjør saker i første- og i andreinstans. Enkelte av etatene er inndelte i divisjoner ut fra oppgaver (funksjonsinndeling) der medarbeidere fra ulike divisjoner sitter samlokalisert, mens andre har regionkontor og/eller avdelingskontor med eller uten funksjonsinndeling. Flere av etatene har de siste årene gjennomgått omorganiseringer. Organisering av offentlige etater ut fra oppgaver eller bestemte fagområder (funksjonsbasert organisering) er relativt nytt, uten at betydningen for spørsmålet om hvilke enheter som utgjør egne forvaltningsorganer, i særlig grad synes drøftet verken i alminnelighet eller når det gjelder den enkelte etat.
Undersøkelsen rettet mot Tolletaten tok utgangspunkt i opplysninger om organiseringen på etatens nettsted, herunder informasjon om offentlig postjournal og innsyn og hvordan de fremstår på eInnsyn og informasjon vi har fått gjennom konkrete klagesaker.
Ombudet valgte å undersøke etatenes lovforståelse og praksis knyttet til tre bestemmelser; offentleglova § 32 om klageinstans, offentleglova § 14 om unntak for organinterne dokumenter og offentleglova § 29 om hvem som skal behandle innsynskrav.
Våre undersøkelser
1. Spørsmål om organiseringen av Tolletaten
I brev 7. november 2022 ba vi Tolletaten om å besvare en rekke spørsmål om den faktiske organiseringen, men også etatens rettslige vurderinger knyttet til om etaten består av ett eller flere selvstendige organer.
Vi ba innledningsvis om en kort redegjørelse for den nærmere organiseringen av Tolletaten og herunder svar på følgende spørsmål:
a. I hvilken grad opptrer enkelte enheter i Tolletaten utad som selvstendige enheter i informasjonsmateriell, på etatens nettsted, i brevhoder og e postsignaturer e.l.?
b. Har de enkelte enhetene i Tolletaten noen selvstendig myndighet til å treffe avgjørelser, herunder avgjøre enkeltsaker?
c. Har enkelte enheter egen administrasjon og organisasjon, herunder selvstendig ledelse, og/eller egne arkiver?
d. Har Tolletaten fellesfunksjoner, som f.eks. HR, IT, arkiv m.m., som yter sørvis til flere deler av etaten? Hvor er i så fall denne/disse enheten(e) plassert organisatorisk? Håndterer en slik enhet innsynskrav?
e. Hvordan er Tolletaten fysisk organisert? Sitter ansatte fra både over- og underinstansen plassert på samme kontor?
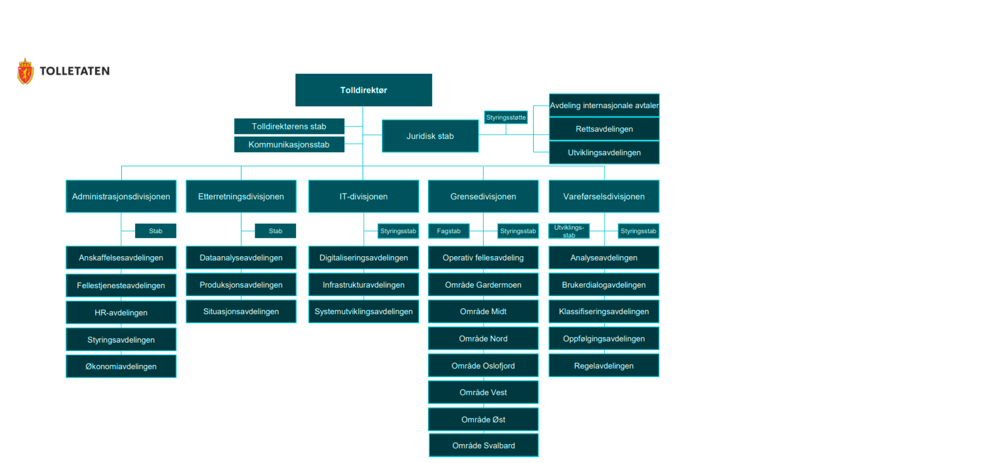
Tolletaten svarte i brev 13. januar 2023 at etaten fra 1. oktober 2020 til 1. november 2022 var inndelt i seks divisjoner og to staber. De to stabene og fire av divisjonene (administrasjon, etterretning, IT og juridisk) utgjorde Tolldirektoratet og var primært lokalisert i Oslo. De to fagdivisjonene var Vareførselsdivisjonen og Grensedivisjonen.
Fra 1. november 2022 benyttes ikke lenger «Tolldirektoratet» som samlebetegnelse for noen enhet i etaten. For å synliggjøre hvordan kravene til reell to instansbehandling av klager er ivaretatt etter endringen, har Juridisk divisjon endret navn til Juridisk stab og blitt flyttet opp i organisasjonskartet slik at det fremgår at Juridisk stab har en overordnet rolle i forhold til divisjonene. Tolletaten ga videre en kort oppsummering av ansvarsområdene til de ulike divisjonene og stabene.
E-postsignaturer er standardiserte ved at Tolletaten står i alle signaturer (felles logo for hele etaten), med presisering av divisjon, avdeling og evt. seksjon. Informasjonsmateriell, maler og brevhoder er like i hele etaten. På Tolletatens hjemmesider fremstår Tolletaten som én etat, det er felles organisasjonsnummer for etaten, og det skrives én årsrapport for hele virksomheten.
Roller, ansvar, myndighet og oppgavefordeling mellom divisjonene er fastsatt i «Direktiv for organisering av Tolletaten», fastsatt av tolldirektøren. Alle divisjonene har enkeltpersoner eller en liten stabsenhet som støtter divisjonsdirektøren i styring og ledelse av divisjonen. Vareførselsdivisjonen og Grensedivisjonen utfører flere administrative funksjoner selv, særlig innenfor rapportering, HR og økonomi. Tolletaten benytter et felles saks- og arkivsystem (Public360).
Grensedivisjonen og Vareførselsdivisjonen har myndighet til å fatte enkeltvedtak i første instans etter forvaltningsloven på respektive ansvarsområder, og direktør for Juridisk stab har et overordnet ansvar for rettsanvendelsen i Tolletaten. Juridisk stab utgjør etatens klageinstans. Fellesfunksjoner som yter sørvis til flere deler av etaten, er organisatorisk plassert i Administrasjonsdivisjonen, Etterretningsdivisjonen og IT-divisjonen. Alle divisjoner og staber i etaten behandler innsynskrav i saker og dokumenter de har ansvar for.
Når det gjelder den fysiske organiseringen, opplyste Tolletaten at Juridisk stab er lokalisert i Oslo sammen med Etterretningsdivisjonen, Administrasjonsdivisjonen og IT-divisjonen. Ledelsen for Vareførselsdivisjonen og Regelavdelingen, som er ansvarlig for saksbehandlingen i divisjonen, sitter i Bergen, og tilsvarende for Grensedivisjonen i Moss.
Når det gjelder de rettslige vurderingene, ba vi Tolletaten for det første gi sitt begrunnede syn på om alle enhetene i etaten er å anse som ett og samme organ eller om Tolletaten består av flere selvstendige organer etter offentleglova § 14. Vi spurte også om hvilke enheter i etaten som eventuelt er å anse som selvstendige organer etter denne bestemmelsen. Dette spørsmålet ble besvart sammen med spørsmålet om organbegrepet i offentleglova §§ 14, 29 og 32 må forstås likt. Tolletaten svarte at de i utgangspunktet er enig i ombudets standpunkt i uttalelsen 27. januar 2020 (SOM-2019-2174) om at det ikke er holdepunkter for at organbegrepet i offentleglova § 29 første ledd er ment å tolkes annerledes enn organbegrepet ellers i loven. Etter Tolletatens syn er et mer relevant spørsmål om organbegrepet må knyttes til det enkelte dokument etter § 4, eller om «organ» er en fast størrelse som en enhet alltid vil tilhøre og være i samme forhold til andre enheter. Tolletaten viste blant annet til Justis- og beredskapsdepartementets Rettleiar til offentleglova punkt 7.2.2.1 om direktorater, som eksempel på at en enhet regnes som et organ i en sammenheng, men ikke i en annen. Videre viste etaten til at det synes å være delte oppfatninger om spørsmålet i juridisk teori, og at det kan argumenteres for at organbegrepet er relativt og treffer ulikt for ulike saksdokumenter.
Tolletaten ga uttrykk for at etaten fra 27. oktober 2022 består av fem fagdivisjoner og tre staber, derav Juridisk stab. Juridisk stab er som utgangspunkt et eget organ etter offentleglova § 14. Unntak fra dette utgangspunktet kan likevel tenkes for «tilfeller hvor et saksdokument må sies å treffe ulikt hvis et dokument er utarbeidet at to enheter i fellesskap som ellers er i hvert sitt organ». Tolletatens organisering betinger høy grad av samarbeid på tvers. Videre uttalte Tolletaten:
«For øvrig er det også slik at de aller fleste saker og dokumenter som produseres i tolletaten er taushetsbelagt grunnet tollmyndighetenes vide taushetsplikt … I enkeltsaker knyttet til bedrifter og privatpersoner og i operative kontrollsaker vil opplysningene og dokumenter i all hovedsak være omfattet av taushetsplikt. På grunn av organiseringen av etaten vil det være stor grad av samarbeid på tvers også i slike saker. Et eksempel er at selv om vareførselsdivisjonen og grensedivisjonen har egne fullmakter til å fatte egne beslutninger, anser vi dem ikke som selvstendige organer uavhengig av hverandre. Dette fordi deres virksomhet henger tett sammen og de i mange saker samarbeider.»
Som eksempel viste Tolletaten til saker om etterkontroll, der Vareførselsdivisjonen forbereder saken og finner et kontrollobjekt, mens den fysiske kontrollen blir utført av Grensedivisjonens tjenestepersoner. En tollrapport etter en slik kontroll vil kunne sies å tilhøre både Grensedivisjonen som har skrevet rapporten, og Vareførselsdivisjonen som har fattet et forvaltningsvedtak på bakgrunn av rapporten. Tolletaten tilføyde at det også i administrative saker kan være samarbeid på tvers hvor ulike personer fra ulike deler av etaten samarbeider om et felles produkt.
For det andre stilte vi Tolletaten spørsmål om hvordan innsynskrav som sendes inn til en felles dokumenttjeneste fordeles og behandles, sett hen til offentleglova § 29 første ledd om hvilket forvaltningsorgan som skal avgjøre innsynskravet. Til dette svarte Tolletaten at innsyn vanligvis bestilles via einnsyn.no og går direkte til saksbehandleren for dokumentet det er bedt om innsyn i. Enkelte enheter har dedikerte medarbeidere som svarer ut alle innsynskrav. Innsynskrav som kommer utenom eInnsyn, registreres i saksbehandlingssystemet og føres på den enheten som jobber med emnene det er krevet innsyn i.
Det tredje spørsmålet knyttet til organbegrepet gjaldt klageorgan i innsynssaker etter offentleglova § 32. Vi ba om Tolletatens syn på om dette ville være det samme organet som regnes som nærmeste overordnet forvaltningsorgan etter forvaltningsloven § 28 første ledd eller andre særskilte klageregler. Vi ba også om Tolletatens syn på om klageordningen sikrer en reell to-instansbehandling av innsynsklager. Tolletaten svarte at Juridisk stab er klageorgan både etter offentleglova og for saker som påklages etter forvaltningslovens regler. Etter Tolletatens syn sikrer organiseringen en reell to instansbehandling. Det ble videre vist til dokumentene «Direktorat i Tolletaten – rolle og rettslige rammer» fra Juridisk divisjon i Tolletaten høsten 2021, betenkning av professor Eivind Smith av 1. april 2022 om «Direktorat i Tolletaten? Særlig om klageordningen», og brev 30. august og 14. oktober 2022 fra Finansdepartementet om endring av organisasjonsstrukturen i Tolletaten. Til sammen skal rutinene og instruksene vise at Juridisk stab er et selvstendig og overordnet organ.
2. Spørsmål om praksis knyttet til arkiv, journal og informasjon på eInnsyn
Den andre delen av Sivilombudets undersøkelse knyttet seg til arkivering, journalføring og synliggjøring av journalopplysninger på eInnsyn. Formålet med spørsmålene om dette var å få informasjon om praksis som er relevant for vurderingene etter offentleglova §§ 14, 29 og 32. Vårt første spørsmål var om dokumenter som sendes mellom ulike divisjoner/regioner/direktorat mv. ble kategorisert som organinterne dokumenter, jf. offentleglova § 14 første ledd. Til dette svarte Tolletaten at det for dokumenter som sendes mellom ulike divisjoner og staber internt i etaten, benyttes dokumentkategori «Interne notater» i saks- og arkivsystemet. I brev 3. mars 2023 presiserte Tolletaten at når det snakkes om «dokumentkategorier», er det først og fremst tale om en teknisk betegnelse på hvordan dokumentet skal være registrert i saksbehandlingssystemet. For øvrig ble det vist til at det ville bero på en konkret vurdering om dokumentene anses som organinterne.
Vårt andre spørsmål gjaldt journalføring av dokumenter sendt mellom enhetene i Tolletaten. Tolletaten svarte at hva som skal journalføres følger av en egen intern instruks, «Instruks for arkivering og journalføring i Tolletaten av 24. november 2021». I brev 3. mars 2023 presiserte Tolletaten at instruks for arkivering og journalføring, og rutinebeskrivelsen for P360 beskriver hva som skal arkiveres og hvordan man skal gjøre det i all hovedsak. Instruks for arkivering og journalføring konkretiserer krav om arkiv- og journalplikt for å gjøre det enklere for Tolletatens ansatte å følge gjeldende lovverk på dette området.
Det tredje spørsmålet knyttet seg til kravene om påføring av avsender eller mottaker, jf. forskrift om offentlege arkiv (arkivforskriften) § 10 første ledd bokstav c. Tolletaten opplyste at det ikke fremgår på eInnsyn hvilken enhet som er mottaker eller avsender av interne dokumenter. For inn- og utgående dokumenter fremkommer ekstern mottaker/avsender med mindre navnet er avskjermet.
For det fjerde ba vi opplyst hvilke skriftlige rutiner Tolletaten har for journalføring av korrespondanse mellom divisjoner/regioner/direktorat, også sett hen til at de eventuelt er samlokalisert. Tolletaten viste til svaret på spørsmålet om journalføring av dokumenter sendt innad i etaten, og til «Rutinedokument for P360 punkt 37» hvor det fremgår at:
«Når du skal sende et brev til behandling i en annen enhet i tolletaten enn der du selv er registrert som saksbehandler/leder, må du benytte dokumentkategori interne notater. Fremgangsmåten er den samme uansett hvilken enhet eller ansatt i tolletaten du sender dokumentet til.
Dokumentkategori skal være ‘Internt notat med/uten oppfølging’. (systemet godtar ikke valget ’Dokument ut’ når mottaker er en person eller en enhet i tolletaten).»
Det femte spørsmålet knyttet seg til publisering av postjournalen på eInnsyn. Til dette svarte Tolletaten at det er seksjon for informasjonsforvaltning i Fellestjenesteavdelingen i Administrasjonsdivisjonen som har ansvar for registering av dokumenter på eInnsyn. Tolletaten publiserer offentlig journal for alle enheter med følgende unntak: «Interne notater uten oppfølging, strengt fortrolige dokumenter arkivert i egen modul kalt ‘Begrenset modus’ samt dokumenter gradert etter sikkerhetsloven».
Til spørsmålet om det benyttes samme saksnummer for over- og underinstansen ved klagebehandling, svarte Tolletaten at samme saksnummer benyttes, men at saken overføres til klageinstansen når klagebehandlingen skal foregå.
Tolletaten oversendte og viste til relevant dokumentasjon for klageordningen, organiseringen og håndteringen av innsynskrav mv.
På forespørsel fra ombudet oversendte Tolletaten et journaluttrekk for dokumenter sendt mellom de ulike enhetene i etaten for perioden 1. til 30. november 2022.
Sivilombudets syn på saken
1. Rettslige utgangspunkter
1.1 Betydningen av om noe anses som ett eller flere organer etter offentleglova og arkivlova
Et forvaltningsorgan kan med hjemmel i offentleglova § 14 første ledd avslå innsyn i et dokument som «organet» har utarbeidet for sin egen interne saksforberedelse. Hva som utgjør ett og samme forvaltningsorgan, har derfor betydning for forvaltningens adgang til å unnta dokumenter fra innsyn. Dokumenter som er utvekslet mellom organer, kan ikke unntas etter § 14.
Også plikten til å ha eget arkiv og egen journalføring er knyttet til hva som er et forvaltningsorgan. Både journalføringsplikten og arkivplikten påhviler det enkelte «organ», jf. arkivlova § 6 og arkivforskriften § 9 første ledd første punktum. Dette innebærer at etter ordlyden skal hvert forvaltningsorgan ha sine egne journaler og sitt eget arkiv. Spørsmål om forholdet mellom pliktene etter arkivloven og hva som er et eller flere organer, er behandlet i punkt 3.
Sentral betydning har det også at det i offentleglova § 32 første ledd heter at klageorganet er «det forvaltningsorganet som er nærmast overordna det forvaltningsorganet som har gjort vedtaket». Som utgangspunkt vil det si det overordnete forvaltningsorganet «innenfor det ordinære forvaltningshierarkiet», se NOU 2003: 30 Ny offentlighetslov punkt 19.2.3.1. I enkelte tilfeller er det spesielt regulert hvilket forvaltningsorgan som skal være klageorgan, se offentleglova § 32 første ledd tredje punktum og offentlegforskrifta § 11. I begge tilfeller er imidlertid lovens forutsetning at klagen skal behandles av et annet organ enn det som opprinnelig mottok og avgjorde innsynskravet.
1.2 Hva er ett forvaltningsorgan?
1.2.1 Utgangspunkter
Hva som er ett (forvaltnings)organ, er ikke regulert verken i offentleglova eller andre steder. Det er heller ikke fastsatt kriterier for hva som utgjør ett forvaltningsorgan. Offentleglova bygger likevel på at det eksisterer flere separate forvaltningsorganer.
Organbegrepet er brukt i mange bestemmelser i offentleglova, og også i flere enn de tre bestemmelsene som er nevnt ovenfor, og som ombudets undersøkelser har vært knyttet til. Det gjelder eksempelvis § 3 om rett til innsyn i saksdokument for «organet», § 4 om dokument kommet inn til eller lagt frem for et «organ», og § 9 om sammenstilling av opplysninger lagret i databasene til «organet».
Både lovens ordlyd, den manglende definisjonen av begrepet «organ» for offentleglova, og den nære sammenhengen med andre offentligrettslige regler og prinsipper, tilsier at organbegrepet i offentleglova som hovedregel må forstås på samme måte som i stats- og forvaltningsretten ellers.
Det tilsier også at svaret på hva som er ett forvaltningsorgan, i utgangspunktet er det samme i tilknytning til alle bestemmelser som knytter rettsvirkninger til organbegrepet. I hvert fall må det som anses som ett organ i tilknytning til én regel i offentleglova, som hovedregel også være det i tilknytning til andre regler i offentleglova.
1.2.2 Hva er avgjørende for hva som utgjør ett forvaltningsorgan?
Det sentrale spørsmålet deretter er hvordan man avgjør hva som utgjør ett forvaltningsorgan.
Etter Grunnloven § 3 ligger det til Kongen (i praksis regjeringen) å organisere forvaltningen. Et helt sentralt utgangspunkt for vurderingen av hva som er egne forvaltningsorganer, er derfor hva regjeringen – eventuelt den enkelte statsråd eller andre som er tildelt myndighet etter delegering – har bestemt om hvordan forvaltningen, eller deler av forvaltningen, skal være organisert. Det inkluderer oppgavefordeling, beslutningsmyndighet og plassering i forhold til andre organer. Slike beslutninger kan også være delegert helt eller delvis til f.eks. ledere for underordnede organer.
Forvaltningen har i utgangspunktet en stor grad av frihet til å bestemme hvordan organinndelingen innenfor ulike sektorer e.l. skal være. Ved anvendelsen av regler som tillegger organinndelingen betydning, må det derfor normalt legges avgjørende vekt på hva de instansene som har organisasjonsmyndighet på området, har besluttet.
Forvaltningen står likevel ikke helt fritt til å definere hva som er ett eller flere organer – verken generelt eller spesielt i tilknytning til offentleglova eller arkivlova. For det første kan lovgivningen gi føringer eller sette begrensninger for organiseringen av bestemte organer, etater mv. Det kan f.eks. følge av loven at et bestemt forvaltningsorgan skal være uavhengig eller at et direktorat skal være overordnet klageorgan.
For det andre fremgår det av forarbeidene til offentleglova § 14 at «det generelle utgangspunkt er at en organisasjon som utad fremstår som en selvstendig enhet, må regnes som ett forvaltningsorgan», se NOU 2003: 30 side 265 flg. og Ot.prp. nr. 102 (2004–2005) side 130.
Det redegjøres i de nevnte dokumentene for hva som i praksis har blitt ansett som egne forvaltningsorganer. I Ot.prp. nr. 102 (2004–2005) side 130 er det i tillegg trukket særlig frem at det foruten organiseringen må legges vekt på om enheten har selvstendig avgjørelsesmyndighet. Det nærmere innholdet i og betydning av momentene, er i liten grad drøftet. Selvstendig avgjørelsesmyndighet kan for eksempel tildeles en underordnet enhet gjennom både intern og ekstern delegering. Om det må ses på den ene eller andre måten, avhenger nettopp av om enheten anses som en del av det samme organet som den enheten som delegerer, eller som et eget, underordnet organ. Etter ombudets syn tilsier det at relevansen og vekten av momentene forarbeidene peker på, også vil avhenge av den organisering forvaltningen har besluttet eller faktisk praktiserer.
Det generelle utgangspunktet i forarbeidene om at et forvaltningsorgan utad skal fremstå som en selvstendig enhet, tilsier videre at det må være et visst samsvar mellom den organisering i ett eller flere organer som er besluttet, og hvordan det enkelte organ i praksis opptrer og dermed «utad fremstår».
Også Forvaltningslovutvalget behandler spørsmålet om hva som er ett forvaltningsorgan, jf. NOU 2019: 5 punkt 14.2:
«Slik offentlig forvaltning er organisert i praksis, er det imidlertid ikke alltid klart hva som er å regne som `ett og samme organ´ i motsetning til `flere organer´. I praksis har spørsmålet til dels vært løst forskjellig for forskjellige sammenhenger hvor det har betydning, og for forskjellige saker. Hvor det ikke er noen sikker tradisjon for løsningen, beror den på en samlet vurdering av forskjellige momenter, bl.a om inndelingen i ulike administrative enheter har grunnlag i lov, forskrift eller en generell skriftlig instruks, om enhetene er tillagt selvstendig beslutningsmyndighet, og med hvilken betegnelse enhetene fremtrer utad på brevhoder og annen måte.»
Som det fremgår peker utvalget på at hva som er ett organ, i praksis har vært løst forskjellig i forskjellige sammenhenger og saker. Det er i samsvar med utsagn i Ot.prp. nr. 102 (2004–2005) side 130. Men i motsetning til omtalen i Ot.prp. nr. 102 (2004–2005), trekker Forvaltningsutvalget inn at inndelingen i ulike enheter kan være rettslig forankret i lov, forskrift eller generell instruks. Etter ombudets syn er dette et sentralt utgangspunkt. Der organinndelingen er fastsatt på slike måter, vil den måtte legges til grunn, og forvaltningen må opptre i samsvar med dette. Det er først og fremst i tilfeller hvor slike rettslige direktiver ikke gir noe klart svar på hvordan organinndelingen skal være, at de øvrige momentene får sentral betydning.
1.2.3 Hva er i praksis normalt ansett som egne forvaltningsorganer?
For mange organers vedkommende er det i praksis avklart hva som anses som ett eller flere organer, se Ot.prp. nr. 102 (2004–2005) side 130. Hvert departement anses i utgangspunktet som et eget organ. Det samme gjelder for eksempel hvert statsforvalterembete, hvert politidistrikt, den enkelte kommune og vanlige frittstående direktorater. Departementene anses derimot samlet som ett organ når de utøver sekretariatsfunksjoner for regjeringen.
For utvalg, granskningskommisjoner, arbeidsgrupper, klagenemnder o.l. er det i Ot.prp. nr. 102 (2004–2005) side 130 angitt hvilke av disse som normalt er egne organer, og hvilke som normalt er en del av organet som har oppnevnt dem. Beskrivelsen og konklusjonene bygger på hva som normalt karakteriserer grupper betegnet som «kommisjon», «nemnd» e.l. Samme sted vises det til at det i tvilstilfelle skal ses hen til hjemmelsgrunnlag, mandat, varighet, grad av egen organisasjon og sammensetning.
For direktorater og andre sentrale organer med ulike tilknyttede enheter, er det ikke grunnlag for å oppstille en felles regel om at slike enheter er – eller ikke er – egne organer. Dette skyldes blant annet det er betydelige forskjeller når det gjelder det formelle grunnlaget for, og den faktiske organiseringen av, slike forvaltningsstrukturer.
Der sentrale organer har lokale enheter med oppgaver og myndighet for bestemte geografiske områder, har de lokale enhetene ofte vært ansett som egne organer. Det er vanskeligere å gi noen generell beskrivelse av hvordan dette ser ut ved andre typer inndeling i administrative enheter. Det skyldes først og fremst at det for slike organisasjonsstrukturer er større variasjon mellom ulike etater eller virksomhetsområder enn det som i praksis har vært tilfellet ved organisasjonsstrukturer som bygger på en geografisk inndeling. For Skatteetaten (som har funksjonsinndelt organisering) har både ombudet og Finansdepartementet lagt til grunn at hver av divisjonene utgjør egne forvaltningsorganer, og at Skattedirektoratet er det overordnede organet. Se ombudets uttalelse 27. juni 2022 (SOM-2022-1340).
1.2.4 Ombudets oppsummering
Ved den konkrete helhetsvurderingen av hva som utgjør ett organ, er det etter ombudets syn naturlig å ta utgangspunkt i forvaltningens egen oppfatning av organinndelingen, også der denne ikke følger direkte av forskrift eller instruks fra overordnet myndighet. Dersom det dreier seg om en klar og konsistent oppfatning, må det etter ombudets syn foreligge forholdsvis klare holdepunkter for å avvike denne. Slike holdepunkter kan blant annet være at den organinndelingen forvaltningen mener gjelder, ikke harmonerer med grunnleggende trekk ved forvaltningsorganer, f.eks. at et forvaltningsorgan må være en egen og avgrenset enhet med en egen ledelse, og at et organ ikke samtidig kan være både sideordnet og overordnet et annet organ.
At forvaltningens oppfatning av organinndelingen må være konsistent, innebærer blant annet at forvaltningen tar utgangspunkt i den samme organinndelingen i alle sammenhenger hvor denne har rettslig relevans. Det kan riktignok tenkes at det i noen sammenhenger er grunnlag for å legge til grunn en avvikende organinndeling, se avsnitt 1.3. Forvaltningen kan imidlertid ikke fritt bestemme at organinndelingen skal være forskjellig i ulike sammenhenger hvor dette har rettslig betydning.
Dersom forvaltningen ikke har en klar og konsistent oppfatning om organinndelingen, vil utgangspunktet for vurderingen av hva som er ett organ, være mer åpent. Utover spørsmålet om selvstendig avgjørelsesmyndighet, vil aktuelle momenter ved vurderingen være hvordan enheten(e) er ledet, om enkelte enheter har egen administrasjon og organisasjon, herunder selvstendig ledelse og/eller egne arkiver, om det er fellesfunksjoner som for eksempel HR, IT, arkiv m.m., som yter sørvis til flere deler av organisasjonen, og om det er enheter som opptrer som selvstendige enheter i organisasjonskart og overfor brukere.
Mellom ytterpunktene finnes det en rekke mellomtilfeller, der vekten av forvaltningens egen oppfatning vil variere etter hvor klar og konsistent denne er.
Dersom forvaltningens faktiske praktisering helt eller delvis avviker fra den organinndelingen forvaltningen mener gjelder, må praksis i alle tilfeller bringes i samsvar med – og slik også synliggjøre – den tilsiktede organinndelingen. Alternativt må organinndelingen endres. Dersom dette ikke ivaretas i tilstrekkelig grad, kan det etter omstendighetene føre til at det ikke kan legges avgjørende vekt på forvaltningens egen oppfatning av hva som er ett og hva som er flere organer.
Ombudet finner for øvrig grunn til å presisere at en etat må etterleve den organiseringen som er bestemt fra overordnet myndighet. Dette innebærer blant annet at det organisatorisk og i praksis er tilstrekkelig klare skiller mellom enheter som utgjør eller hører til forskjellige organer. Det innebærer også – som nevnt – at forvaltningen må ta utgangspunkt i den samme organinndelingen i alle tilfeller hvor dette har betydning etter offentleglova og arkivlova. Det kreves særskilte holdepunkter for å legge til grunn en annen organinndeling i enkelttilfeller.
1.3 Særlig om organbegrepet ved arbeidsgrupper, utvalg og særlige samarbeidsformer
Enkelte av etatene som denne undersøkelsen har vært rettet mot, har trukket frem at det kan være sammenhenger der to enheter kan anses som ett organ. De har også pekt på oppgaver der det er behov for et tett samarbeid mellom enheter i etaten.
Det er i forarbeidene til offentleglova åpnet for at to eller flere forvaltningsorganer i enkelte sammenhenger må anses som ett forvaltningsorgan, slik som departementene der de opptrer som ett felles sekretariat for regjeringen, og utenriksstasjoner der de opptrer som hjelpeorganer for departementet. Det avgjørende synes å være hva som i hvert av tilfellene er organets funksjon eller rolle. Disse situasjonene er spesielle og har en lang tradisjon. Etter ombudets syn har de liten overføringsverdi, selv om det ikke kan utelukkes at tilsvarende situasjoner kan oppstå også i andre deler av statsforvaltningen.
Samarbeid mellom to organer vil også kunne skje ved at man oppretter «enheter» som består av personer som i utgangspunktet hører til forskjellige organer. Det kan f.eks. være arbeidsgrupper eller komiteer. Som utgangspunkt vil en arbeidsgruppe være en del av det organet som har opprettet den. I noen tilfeller kan imidlertid en slik enhet anses som et eget organ, se omtale over i punkt 1.2.3.
I ombudets uttalelse 8. september 2011 (SOM-2010-2991) var det spørsmål om Barne-, ungdoms- og familiedirektoratet (Bufdir) og Barne-, ungdoms- og familieetatens (Bufetats) fem regioner var selvstendige organer etter offentleglova. Saken hadde sitt utspring i et innsynskrav i dokumenter sendt fra de fem regionkontorene til Bufdir til bruk ved utarbeidelsen av Bufetats årsrapport. Innsynskravet ble avslått under henvisning til offentleglova § 14 om organinterne dokumenter. Barne-, likestillings- og inkluderingsdepartementet, som ble forelagt saken fra ombudet, mente at «organiseringen av Bufetat innebærer at etaten består av flere organer for så vidt gjelder saker der regionene fatter enkeltvedtak, men at det ikke er like klart at dette gjelder for eksempel i forbindelse med årsrapportering.» Sivilombudet pekte på at hva som regnes som ett organ, beror på en helhetsvurdering. Ombudet uttalte videre:
«Vurderingen kan slå ulikt ut avhengig av hvilken rolle to enheter har overfor hverandre i konkrete sammenhenger. Flere departementer vil for eksempel kunne anses å være ett organ dersom det er tale om en interdepartemental arbeidsgruppe knyttet til en konkret sak. Av praktiske og rettstekniske hensyn kan det likevel være et behov for i noen grad å trekke et generelt skille vedrørende konkrete organer, jf. også Frihagen, Offentlighetsloven bind I, 3. utg. 1993, Bergen, side 340.»
Ombudet kom til at nær sagt samtlige faktiske forhold pekte i retning av at Bufdir og regionene var ulike organer, og det var heller ingen konkrete forhold som var påpekt fra departementets side som tilsa at dette stilte seg annerledes når det gjaldt årsmeldingsarbeidet. Videre uttalte ombudet at:
«I alle tilfeller er det usikkert om det er praktisk og hensiktsmessig å operere med et organbegrep som er så vidt relativt, når det ikke er pekt på særlige forhold ved regionenes eller Bufdirs rolle i årsmeldingsarbeidet som gjør at det da er nærliggende å betrakte etaten som sådan som ett organ».
Noen etater har også vist til en eldre uttalelse fra Lovavdelingen i Justis- og beredskapsdepartementet, der det ble åpnet for at referater fra en prosjektgruppe ikke mistet sin organinterne status ved oversendelse til en etat som ikke var samme organ som prosjektgruppen, men som hadde ansatte som deltok i gruppen, se Lovavdelingens uttalelse 16. mai 1986 (sak nr. 1587/86). Det er imidlertid i en senere uttalelse fra Lovavdelingen presisert at dette kun gjaldt et referat, og kun deling «i eit visst mon». Etter Lovavdelingens vurdering åpnet «ikke offentleglova for at saksforberedende dokumenter generelt kan utveksles mellom organer som del av et felles prosjekt, men likevel kunne unntas fra innsyn etter [offentleglova] § 14 første ledd», se JDLOV-2013-4322.
Utgangspunktet og hovedregelen vil altså være at samarbeid som skjer mellom forskjellige organer innad i en etat, ikke vil føre til at dokumentene kan unntas som organinterne.
1.4 Klageinstans for avgjørelser etter offentleglova – «nærmast overordna» forvaltningsorgan
Avslag på innsyn etter offentleglova kan påklages. Hovedregelen er at klageinstansen er det organet som er «nærmast overordna» til organet som har truffet avgjørelsen, jf. § 32 første ledd første punktum. Offentleglovas ordning er på dette punktet den samme som ved klage over enkeltvedtak, jf. forvaltningsloven § 28 første ledd.
Offentleglova angir ikke nærmere hva som skal til for at et organ skal anses «overordna» et annet. I spesialmerknadene til § 15 i Ot.prp. nr. 102 (2004–2005) side 133 fremholdes det at det «avgjerande for om eit organ er overordna eit anna organ, er først og fremst om det har omgjerings- og instruksjonsrett i høve til det andre organet eller kan påleggje det arbeidsoppgåver innanfor det aktuelle saksområdet». Denne beskrivelsen gjenspeiler det som i alminnelighet kjennetegner et over-underordningsforhold i forvaltningen.
Ofte vil et organ bare være direkte underlagt ett organ, både faglig og administrativt. Det forekommer imidlertid at det ikke er sammenfall mellom organets administrative og faglige underordningsforhold. Det forekommer også at ett og samme organ er faglig underlagt ulike organer i ulike saker. For eksempel er statsforvalterne administrativt underlagt Kommunal- og distriktsdepartementet, mens de faglig er underordnet fagdepartementene for de ulike regelverkene mv. som statsforvalterne håndhever. Dette innebærer blant annet at det – i mangel av særregulering – vil være det relevante fagdepartementet som er klageinstans for klager over enkeltvedtak. I JDLOV-2012-1051 har Justis- og beredskapsdepartementets lovavdeling lagt til grunn at det samme gjelder i relasjon til offentleglova, men slik at det administrativt overordnede departementet vil være klageinstans i tilfeller hvor innsynskravet ikke relaterer seg til et saksfelt som et fagdepartement har et særlig ansvar for. Ombudet er enig i denne vurderingen.
Hvis et organ utøver delegert myndighet, vil det delegerende organet alltid anses som overordet ved utøvelsen av den delegerte myndigheten. Se i denne sammenheng også JDLOV-2016-344, hvor dette er lagt til grunn.
Etter offentleglova § 32 første ledd tredje punktum kan Kongen gi forskrift om hvilket organ som skal være klageinstans for avgjørelser som er tatt av statlige forvaltningsorganer. Ifølge Ot.prp. nr. 102 (2004–2005) s. 153 vil «dette vere aktuelt i dei tilfella der det er uklart kva organ som er overordna til dømes eit frittståande direktorat eller tilsyn».
I tillegg følger det av § 32 tredje ledd at «[el]les gjeld reglane i forvaltningsloven kapittel VI så langt dei passar». Ombudet har merket seg at Justis- og beredskapsdepartementet i foredrag til kgl.res. 20. november 2020 (PRE-2020-2447) punkt 3 har lagt til grunn at henvisningen til forvaltningsloven kapittel VI innebærer at også forskriftshjemmelen i forvaltningsloven § 28 fjerde ledd kommer til anvendelse. Ifølge departementet innebar dette at Kongen i forskrift kan fastsette avvikende regler også for klagesaker etter offentleglova, herunder at klager skal behandles i en særskilt klagenemnd.
Begge de ovennevnte grunnlagene for å særregulere hvilket organ som er klageinstans, forutsetter at reguleringen skjer i forskrifts form. Verken offentleglova eller lovens forarbeider gir uttrykkelig svar på om funksjonen som klageorgan alternativt kan flyttes til et annet organ gjennom delegering. Offentlegforskrifta § 11 andre ledd siste punktum – som regulerer hvem som er klageinstans for visse selvstendige rettssubjekter som er omfattet av loven i medhold av § 2 første ledd bokstav c og d – bestemmer at rollen som klageinstans kan delegeres fra departementet til et underordnet forvaltningsorgan. I spesialmerknadene til bestemmelsen i foredrag til kgl.res. 17. oktober 2008 (PRE-2008-10-17-1118) fremholder departementet at bestemmelsen er «utslag av den generelle åtgangen til delegasjon som gjeld i forvaltningsretten», og at de dermed «berre [understrekar] at det er høve til delegasjon òg i klagesaker etter offentleglova». Det presiseres at funksjonen som klageinstans «[i] tråd med vanlige regler… berre [kan] delegerast til underordna organ, og berre til dei organa som er underlagde det organet som står for delegeringa». Som eksempler på organer som et departement ikke kan delegere rollen som klageinstans til, nevnes kommuner/fylkeskommuner, selvstendige rettssubjekter og organer som er underlagt andre departementer.
I tilfeller hvor et organ er klageorgan i kraft av å være det organet som er «nærmast overordna», jf. offentleglova § 32, vil det gjelde enkelte ytterligere begrensninger i adgangen til å delegere. For det første kan det ikke delegeres til det (underordnede) organet som har fattet den påklagde avgjørelse. Som påpekt i punkt 1.1, forutsetter nemlig offentleglova § 32 at klager skal avgjøres av et annet organ enn det som fattet avgjørelsen i første omgang. For det andre tilsier reelle hensyn at det heller ikke kan delegeres til et organ som står i et underordningsforhold til det organet som har fattet den påklagde avgjørelsen.
2. Organbegrepet – spørsmål knyttet til Tolletaten
2.1 Om Tolletaten består av ett eller flere selvstendige forvaltningsorganer etter offentleglova
Sivilombudet har vurdert hvilken betydning Tolletatens gjeldende organisering har for praktiseringen av offentleglovas regler. Ombudet uttaler seg ikke om hvordan etaten mest hensiktsmessig bør organisere seg.
Spørsmålet om Tolletaten som helhet utgjør ett og samme organ, eller om det er enheter i etaten som er selvstendige forvaltningsorganer, beror – som beskrevet ovenfor – i utgangspunktet på hvordan forvaltningen har valgt å organisere virksomheten. Sentralt er hvordan virksomhetens oppgaver, saksbehandling og organisering er regulert gjennom lov, forskrift eller instruks.
Slik saken er opplyst for ombudet, ser det ikke ut til å ligge føringer på Tolletatens organinndeling, verken i lov, forskrift eller instruks fra overordnet organ (Finansdepartementet).
Ombudet forstår Tolletatens svar hit slik at det heller ikke foreligger noen klar beskrivelse av etatens organisering med tanke på hvilke deler av virksomheten som er selvstendige organer. Videre forstår ombudet det slik at Tolletaten mener det ikke er mulig å gi et entydig svar på om Tolletaten består av ett eller flere selvstendige forvaltningsorganer, men at dette må vurderes opp mot offentleglova § 4, og vurderes fra dokument til dokument, eller fra sak til sak.
Som det fremgår av de generelle utgangspunktene ovenfor, kan ombudet ikke se at det er rettslig grunnlag for å operere med en så relativ tilnærming til organbegrepet som det Tolletaten har gitt uttrykk for. Utgangspunktet er at organinndelingen innenfor en etat e.l. er fast, og at denne inndelingen legges til grunn i relasjon til alle bestemmelser i offentleglova.
Frem til 1. november 2022 fremgikk betegnelsen «Tolldirektoratet» av organisasjonskartet. Foruten tolldirektøren besto direktoratet da av Administrasjonsdivisjonen, Etterretningsdivisjonen, IT-divisjonen, Juridisk divisjon (nå Juridisk stab), samt Tolldirektørens stab og Kommunikasjonstaben:

Fra 1. november 2022 benyttes ikke lenger «Tolldirektoratet» som samlebetegnelse for noen enhet i etaten. Fra samme tidspunkt skiftet Juridisk divisjon navn til Juridisk stab. Tolletaten har i korrespondansen hit beskrevet dette som en «mindre organisasjonsendring».
I Tolletatens nåværende organisasjonskart er etaten inndelt i tre staber og fem divisjoner, underlagt tolldirektøren:

Organiseringen er funksjonsbasert. Tolldirektøren og tre staber er plassert over divisjonene i kartet. Juridisk stab er videre inndelt i tre avdelinger i tillegg til styringsstøtte. Hver av divisjonene ledes av en divisjonsdirektør, har en eller flere staber, og består av flere avdelinger og seksjoner.
Tolletaten er fysisk organisert slik at medarbeidere i Administrasjonsdivisjonen, IT-divisjonen, Etterretningsdivisjonen, Tolldirektørens stab, Kommunikasjonsstab og Juridisk stab er samlokalisert. Det vil si at samtlige enheter som tidligere utgjorde Tolldirektoratet, fortsatt er fysisk samlokalisert. Vareførselsdivisjonen har hovedsete i Bergen og kontorer seks andre steder i landet. Grensedivisjonen har hovedsete i Moss og har seks geografiske områder med underliggende tollsteder. Både Vareførselsdivisjonen og Grensedivisjonen har selvstendig myndighet til å fatte enkeltvedtak i første instans, mens Juridisk stab treffer vedtak i andreinstans.
Tolletaten har ikke selv gitt uttrykk for noen klar oppfatning av om etaten består av ett eller flere forvaltningsorganer. Inntil organisasjonsendringen høsten 2022, syntes det klart at Tolldirektoratet var et eget organ, og slik at divisjonene «Grense» og «Vareførsel» var underordnede organer. Tolldirektoratet var da overordnet organ og behandlet klager i samsvar med offentleglova § 32.
Det fremstår uklart for ombudet hva som skulle være konsekvensen av omorganiseringen. Ut fra dokumentene som foreligger, synes Tolletaten å ha vært opptatt av å gå bort fra begrepet «Tolldirektoratet». Om hensikten var at det som tidligere utgjorde «Tolldirektoratet», fortsatt skulle være et eget organ, eller om hele Tolletaten da ble ett organ, sies det ikke helt tydelig noe om.
Slik oppgavefordelingen er beskrevet, kan ombudet ikke se at det var noe avgjørende i veien for å beholde Vareførselsdivisjonen og Grensedivisjonen som selvstendige organer etter offentleglova. De to divisjonene har selvstendig avgjørelsesmyndighet og selvstendig ledelse. Divisjonene utfører også noen flere administrative funksjoner selv enn de øvrige enhetene, særlig innenfor rapportering, HR og økonomi.
Dialogen med Finansdepartementet og utredninger om hvordan man skulle ivareta klagefunksjonen, synes imidlertid å trekke i retning av at omorganiseringen innebar at det som tidligere ble kalt direktoratet, ikke lenger skulle være et overordnet organ, jf. offentleglova § 32. De ulike enhetene skulle i stedet utgjøre en samlet tolletat, og ved det være ett organ. Riktignok bruker Tolletaten uttrykket «mindre organisasjonsendring» om denne og øvrige endringer som ble gjort 1. november 2022. Dette synes ikke som en helt dekkende beskrivelse hvis endringen innebar at Grensedivisjonen og Vareførselsdivisjonen mistet statusen som egne, underordnede organer. Det er uheldig at man ved omorganiseringen ikke har sørget for å gjøre dette helt klart.
For det tilfellet at Vareførselsdivisjonen og Grensedivisjonen er selvstendige organer og ikke en del av samme organ som blant annet Tolldirektøren, oppfatter ombudet Tolletaten slik at den mener at de to divisjonene samlet sett utgjør ett organ. Slik ombudet ser det, er dette ikke et aktuelt alternativ slik organiseringen er beskrevet i dag. For å være et selvstendig forvaltningsorgan må en organisasjonsstruktur fremstå som en egen enhet og ha egen felles leder. Det har ikke de to divisjonene. Det følger også av dette at ombudet ikke er enig med Tolletaten i at det tette samarbeidet som er mellom Vareførselsdivisjonen og Grensedivisjonen, innebærer at de må anses som del av samme forvaltningsorgan. Det er for øvrig ikke uvanlig med tett samarbeid mellom ulike forvaltningsorganer, og et slikt samarbeid som Tolletaten har beskrevet innebærer ikke nødvendigvis at de enkelte samarbeidende enhetene dermed utgjør ett og samme forvaltningsorgan.
Dersom Tolletaten har ment å organisere etaten slik at disse to divisjonene samlet sett utgjør ett organ, bør Tolletaten gjøre dette tydelig, herunder sørge for at divisjonene samles under én felles leder.
Når det gjelder Administrasjonsdivisjonen, IT-divisjonen, Etterretningsdivisjonen, Tolldirektørens stab og Kommunikasjonsstab, er det for ombudet noe uklart om også disse fatter selvstendige avgjørelser, og i så fall hva slags avgjørelser og i hvilket omfang det er tale om. Enheter som har avgjørelsesmyndighet, er det større grunn til å anse som egne organer enn enheter som bidrar med støttefunksjoner uten å treffe egne avgjørelser. I utgangspunktet er det likevel ikke noe i veien for å fastsette at også slike enheter skal være egne organer. Dette må i så fall tydeliggjøres og etterleves i praksis, jf. punkt 1.2 ovenfor.
Når det gjelder Juridisk stab, har Tolletaten i svaret hit gitt uttrykk for at dette er et både selvstendig og overordnet organ etter offentleglova.
At enheten har selvstendig ledelse og fatter avgjørelser i enkeltsaker kan i seg selv underbygge at det er et selvstendig organ. På den andre siden er det for ombudet uklart om justeringene som fant sted 1. november 2022 innebar at Juridisk stab ble skilt ut som et selvstendig organ. Endret navn og plassering i organisasjonskartet fører ikke alene til at en enhet er et selvstendig organ. Dersom Juridisk stab skal anses som et eget organ, må dette i utgangspunktet ikke bare gjelde ved vurderinger etter offentleglova §§ 14, 29 og 32, men for alle sakstyper Juridisk stab behandler. Organiseringen må også etterleves i praksis. Om Juridisk stab er et nærmeste overordnede organ overfor de øvrige enhetene i Tolletaten, behandles under i punkt 2.3.
Ettersom Tolletaten ikke gir noe entydig svar på om etaten består av ett eller flere forvaltningsorganer, og det for ombudet er uklart hva den siste omorganiseringen som fant sted i oktober/november 2022 var ment å innebære, fremstår det som usikkert hvordan organinndelingen i Tolletaten faktisk er per i dag. Det er uheldig.
Ombudet ber på denne bakgrunn Tolletaten, i samråd med Finansdepartementet, om å ta stiling til om de fem divisjonene og tre stabene skal være selvstendige forvaltningsorganer, eller om de skal inngå i andre organer i etaten. Tolletaten må deretter vurdere tiltak for å synligjøre organisasjonsstrukturen både internt og eksternt, og sørge for at den praktiske virksomheten innrettes i tråd med det som er besluttet.
2.2 Konsekvenser og særlige vurderinger knyttet til offentleglova §§ 14 og 29
Som det fremgår ovenfor, er det etter ombudets syn uklart hvorvidt Tolletaten består av ett eller flere forvaltningsorganer.
Hvorvidt Tolletaten består av ett eller flere forvaltningsorganer, har betydning for hvilke dokumenter som kan unntas som organinterne etter offentleglova § 14 første ledd. For eksempel vil kommunikasjon mellom Vareførselsdivisjonen og Grensedivisjonen, eller mellom disse og Juridisk stab i utgangspunktet ikke kunne unntas under henvisning til offentleglova § 14 første ledd dersom disse enhetene anses som separate forvaltningsorganer. Inngår samtlige av enhetene i samme forvaltningsorgan, vil derimot slik korrespondanse anses som organintern. Ombudet presiserer at vurderingen etter § 14 uansett skal ta utgangspunkt i hva som generelt regnes som et eget forvaltningsorgan, og ikke hvilke dokumenter det er praktisk eller hensiktsmessig at regnes som organinterne.
Det er for øvrig positivt at den enkelte enhet (hver divisjon og stab) behandler innsynskrav etter offentleglova i de sakene de er ansvarlige for. Denne praksisen bidrar til å sikre at Tolletaten etterlever offentleglova § 29 for det tilfelle at noen av enhetene er å anse som egne forvaltningsorganer. Det presiseres imidlertid at i de tilfellene der det fremmes krav om innsyn i dokumenter som er sendt mellom organer i etaten, må det vurderes om innsynskravet er innkommet til kun én av organene eller begge.
2.3 Om hvem som er klageinstans etter offentleglova § 32
Det er ikke gitt egne lov- eller forskriftsbestemmelser som særskilt regulerer hvilket organ som er klageinstans for avgjørelser truffet av de ulike enhetene i Tolletaten i saker etter offentleglova. Dette beror derfor i utgangspunktet på hvilket organ som er «det forvaltningsorganet som er nærmast overordna det forvaltningsorganet som har gjort vedtaket», jf. offentleglova § 32 første ledd og omtale ovenfor i punkt 1.4. Dette er samme ordlyd som den generelle bestemmelsen i forvaltningsloven § 28 første ledd.
Tolletaten har opplyst at Juridisk stab er et selvstendig og overordnet organ, og klageinstans for avgjørelser truffet i divisjonene, både etter offentleglova § 32 og forvaltningsloven § 28. Finansdepartementet er klageinstans for avgjørelser truffet av Juridisk stab i førsteinstans.
Tolletaten har i hovedsak vist til en rekke dokumenter som er ment å underbygge at Juridisk stab er et selvstendig og overordnet organ. Ombudet bemerker at det er uklart hva i disse dokumentene som underbygger Juridisk stabs overordnede rolle overfor øvrige enheter i Tolletaten, og hvilken rettskildemessig tyngde Tolletaten mener disse dokumentene har.
Det fremgår av organisasjonskartet at Juridisk stab er underordnet tolldirektøren. Følgelig kan Juridisk stab ikke i medhold av hovedregelen i offentleglova § 32 første ledd anses som klageinstans for avgjørelser truffet av tolldirektøren, og heller ikke av andre enheter som inngår i samme organ som tolldirektøren. Som påpekt i punkt 1.4 innebærer underordningsforholdet at myndigheten til å klagebehandle slike avgjørelser heller ikke kan legges til Juridisk stab gjennom delegering.
Dersom hele Tolletaten – eventuelt med unntak av Juridisk stab selv – er å anse som ett forvaltningsorgan, kan ombudet dermed ikke se at Juridisk stab kan være klageinstans i noe tilfelle. Riktig klageinstans vil være det organet som er nærmest overordnet tolldirektøren, nemlig Finansdepartementet.
Så lenge Juridisk stab er underordnet tolldirektøren, er derfor en forutsetning for at Juridisk stab skal kunne være klageinstans, at enheten som har truffet den påklagde avgjørelsen, ikke er en del av det samme forvaltningsorganet som tolldirektøren. Dersom denne forutsetningen er oppfylt, kreves det i tillegg at Juridisk stab er nærmeste overordnede organ til det organet som har truffet avgjørelsen, eventuelt at myndigheten til å klagebehandle er lovlig delegert.
Ombudet antar at Tolldirektørens stab og Kommunikasjonsstab er en del av samme organ som tolldirektøren, slik at Juridisk stab ikke kan være klageinstans for innsynsavgjørelser fra disse enhetene. Dersom de to stabene er egne organer, fremstår Juridisk stab uansett som et sideordnet organ, ikke overordnet de to stabene.
Plasseringen i organisasjonskartet, og svaret hit fra Tolletaten, tilsier at Juridisk stab befinner seg høyere i Tolletatens forvaltningshierarki enn Administrasjonsdivisjonen, Etterretningsdivisjonen, IT-divisjonen, Vareførselsdivisjonen og Grensedivisjonen, dersom disse ikke en del av samme organ som tolldirektøren. Dette er imidlertid ikke i seg selv tilstrekkelig til å gjøre Juridisk stab til nærmeste overordnede organ.
Tolldirektøren er utvilsomt overordnet de nevnte divisjonene. Dersom Juridisk stab inngår i samme organ som tolldirektøren, vil Juridisk stab kunne behandle klager over innsynsavgjørelser truffet av underordnede organer i kraft av intern delegering fra tolldirektøren. Er Juridisk stab derimot et eget organ – slik Tolletaten selv har gitt uttrykk for – blir spørsmålet om Juridisk stab i seg selv er nærmest overordnede organ til divisjonene.
Juridisk stabs arbeidsoppgaver er etter det opplyste blant annet klagesaksbehandling, forvaltning og utvikling av regelverk og rettanvendelse gjennom fastsettelse av styringsdokumenter, gi prinsipielle avklaringer knyttet til lov, forskrift, internasjonale avtaler og konvensjoner, utarbeidelse av forslag til endringer i lov og forskrift m.m.
De tre divisjonene Administrasjon, IT og Etterretning fatter etter det opplyste ikke enkeltvedtak. Det er vanskelig å se at Juridisk stab har noen form for overordnet rolle overfor disse enhetene. Skal Juridisk stab være klageinstans for disse organene, må dette dermed bygge på en lovlig delegering fra tolldirektøren.
Vareførselsdivisjonen og Grensedivisjonen treffer på sin side enkeltvedtak. Forutsatt at funksjonen som klageinstans for slike enkeltvedtak lovlig er lagt til Juridisk stab, vil Juridisk stab ha omgjøringskompetanse gjennom klagesaksbehandlingen. Juridisk stab har også det overordnede ansvaret for rettsanvendelsen og rettsutviklingen. Samtidig er det etter ombudets syn lite som taler for at Juridisk stab har en overordnet rolle overfor Vareførselsdivisjonen og Grensedivisjonen, utover det rent juridiske og at det er besluttet at Juridisk stab skal behandle klager på vedtak fattet i divisjonene. At Juridisk stab er plassert på «et høyere nivå» i organisasjonskartet, gjør ikke enheten nødvendigvis til et «overordna» organ. Det vises for øvrig til punkt 1.4 ovenfor om hva som er forutsetningen for at et organ er overordnet.
Hvis Juridisk stab anses som et selvstendig organ, og ikke en del av samme organ som tolldirektøren, vil derfor Juridisk stab neppe heller kunne anses som overordnet Vareførselsdivisjonen og Grensedivisjonen.
Oppsummert kan ombudet ikke se at Juridisk stab – dersom dette er et eget forvaltningsorgan – kan anses som nærmeste overordnede organ overfor noen av de øvrige enhetene i Tolletaten. Følgelig kan Juridisk stab heller ikke anses som riktig klageinstans i kraft av hovedregelen i offentleglova § 32 første ledd første punktum. Hvorvidt Juridisk stab kan være klageinstans i kraft av en delegering, beror blant annet på om de øvrige delene av Tolletaten består av ett eller flere organer. Juridisk stab er underordnet tolldirektøren. Juridisk stab kan derfor ikke delegeres myndighet til å behandle klager over avgjørelser som er truffet av enheter som inngår i samme forvaltningsorgan som tolldirektøren, se punkt 1.4 ovenfor.
Som påpekt i punkt 2.1 bør Tolletaten, i samråd med Finansdepartementet, vurdere hvordan organinndelingen innenfor Tolletaten skal være. I forlengelsen av dette bør det ses nærmere på klageordningen for avgjørelser etter offentleglova. Uavhengig av om den vedtatte organinndelingen skulle gjøre delegering av myndigheten til å klagebehandle mulig, kan det også være grunn til å vurdere om det bør lov- eller forskriftsfestes hvilket forvaltningsorgan som er klageinstans. En slik lov- eller forskriftsfesting vil formodentlig bidra til å unngå rettslig usikkerhet, og kan også virke tillitsskapende overfor dem som benytter seg av klagemuligheten etter offentleglova.
Ombudet ber samtidig Tolletaten om å merke seg Forvaltningslovutvalgets synspunkter om at det ikke er mulig å se på enhetene som adskilte organer der det sitter både direktør for klageenheten og direktører for enheter som treffer vedtak i førsteinstans i samme ledergruppe.
På generelt grunnlag vil ombudet for øvrig påpeke at etatens ønske om å fremstå helhetlig utad kan skape et inntrykk av at avstanden mellom over- og underinstansen ikke er tilstrekkelig stor, samt etterlate et inntrykk av en klageordning som ikke innebærer en reell overprøving. Det er viktig for klagebehandlingens legitimitet at Tolletaten er oppmerksom på denne problemstillingen, spesielt ved behandlingen av enkeltsaker, og vurderer tiltak for å synliggjøre avstanden som er nødvendig for å opprette tillit til en reell to-instansbehandling i Tolletaten.
3. Arkiv, journal og informasjon på eInnsyn – rettslige utgangspunkter
Hovedregelen er at det er innsynsrett i «[s]aksdokument, journalar og liknande register for organet», se offentleglova § 3. Innsynsretten etter offentleglova gjelder uavhengig av hva som er arkivert eller journalført hos forvaltningsorganet. Imidlertid forutsetter innsynsretten at dokumenter kan identifiseres og gjenfinnes. Offentlige forvaltningsorganers plikt til å ha arkiv og til å føre journal over inngående og utgående dokumenter er derfor en forutsetning for at reglene om innsyn skal oppfylle sin funksjon, se eksempelvis ombudets uttalelse 22. desember 2020 (SOM-2020-1929). I St.meld. nr. 32 (1997¬–98) er journalen omtalt som «nøkkelen til forvaltningens arkiver», se meldingen kapittel 5.3.1.1.
Journalføringsplikten følger av arkivforskriften § 9 og offentleglova § 10. Plikten omfatter «alle inngåande og utgåande dokument som etter offentleglova § 4 må reknast som saksdokument for organet, dersom dei er eller blir saksbehandla og har verdi som dokumentasjon», jf. forskriften § 9. Organinterne dokumenter etter offentleglova § 14 skal organet registrere i journalen «så langt organet finn det tenleg», se forskriften § 9 første ledd. Det fremgår i den samme bestemmelsen at et offentlig organ kan ha en eller flere journaler for registrering av dokumentene i sakene som opprettes. Etter forskriften § 10 første ledd skal registeringen i journalen gjøre det mulig å identifisere dokumentet, og videre står det:
«i journalen skal følgjande opplysningar vere med:
a. journalføringsdato,
b. saks- og dokumentnummer (journalnummer i papirbaserte journalar),
c. namnet på sendaren eller mottakaren,
d. opplysningar om saka, innhaldet eller emnet,
e. dateringa på dokumentet,
f. klasse etter organets ordning for klassifikasjon, jf. § 5,
g. ekspedisjons- eller avskrivingsdato og
h. avskrivingsmåte»
Arkivplikten følger av arkivlova § 6, der det står at «[o]ffentlege organ pliktar å ha arkiv». Denne plikten er mer omfattende enn journalføringsplikten, da alle dokumenter «som vert til som lekk i ei verksemd», skal «vera ordna og innretta slik at dokumenta er tryggja som informasjonskjelder for samtid og ettertid», jf. arkivlova § 6 og § 2 bokstav b. Det er bare dersom et dokument «verken har inngått i saksbehandlinga til organet eller har verdi som dokumentasjon», at arkivering kan unnlates, jf. arkivforskriften § 14 første ledd.
Både journalføringsplikten og arkivplikten påligger det enkelte «organ», jf. arkivlova § 6 og arkivforskriften § 9 første ledd første punktum. Dette innebærer at etter ordlyden skal hvert forvaltningsorgan ha sine egne journaler og sitt eget arkiv. Denne forståelsen har også Arkivverket lagt til grunn, se eksempelvis tilsynsrapport 8. og 9. juni 2022 rettet mot Politidirektoratet der det står:
«Hovedregelen er at hvert organ skal ha et eget arkiv. I politiet er det nå ett felles arkiv for alle organene som er involvert i løsningen.
Organene innen politiet skal ikke ha felles arkiv, med mindre det er snakk om klart definerte deler av arkivet, hvor det er tverrgående funksjoner/prosesser som må håndteres i felles saksbehandlings- og dokumentasjonssystem. Politidirektoratet har ikke dokumentasjon som tyder på dette, og et felles arkiv er her selve løsningen, ikke et tillegg til egne, separate arkiver.»
Alle etatene ombudet har rettet undersøkelsen mot, publiserer journalen for hele eller deler av etaten på eInnsyn. Det står i offentlegforskrifta § 6 første ledd at enkelte forvaltningsorganer som fører elektronisk journal, skal gjøre journalen tilgjengelig på Internett. Etter tredje ledd skal innholdet i journalene som blir gjort tilgjengelig på Internett, være i samsvar med arkivforskriften § 10 første ledd tredje punktum bokstavene a til e. Imidlertid er bestemmelsen ikke trådt i kraft.
Sivilombudet har uttalt at dersom et forvaltningsorgan har valgt å benytte eInnsyn for å gjøre postjournalen tilgjengelig for innsyn, så står ikke forvaltningsorganet fritt til å bestemme hva som skal publiseres på eInnsyn. Dersom det finnes saker og dokumenttyper som forvaltningsorganet behandler som ikke fremgår av den offentlige postjournalen, må det som et minimum kreves at forvaltningsorganet tydelig opplyser om dette og gir informasjon om hvordan en kan søke innsyn i forvaltningsorganets fullstendige postjournal, se ombudets uttalelse 16. november 2022 (SOM-2022-3550).
4. Arkiv, journal og informasjon på eInnsyn – korrespondanse innad i Tolletaten
4.1 Journalføring av korrespondanse mellom enheter innad i Tolletaten
Sivilombudet etterspurte skriftlige rutiner for journalføring av korrespondanse mellom enheter innad i etaten. Noe av bakgrunnen for spørsmålet var at ombudet er kjent med at det i stor grad brukes notatsform i sak- og arkivsystemet for korrespondanse mellom enheter innad i etatene. Ved bruk av systemer utenom sak- og arkivsystemet for kommunikasjon mellom ulike forvaltningsorganer er det videre en kjent fare for at saksdokumenter ikke journalføres, se eksempelvis Riksrevisjonens undersøkelse av arkivering og åpenhet i statlig forvaltning (Dokument 3:10 (2016–2017)). Noe av grunnen til dette kan være at journalføring av e-poster, Teams-chatter mv. krever manuelt, og til dels tidkrevende, arbeid fra saksbehandleren.
Tolletaten har opplyst at dokumenter sendt mellom ulike divisjoner og staber i etaten, blir registrert som «interne notater» i sak- og arkivsystemet. I det oversendte uttrekket av journalen for november måned 2022 er det registrert 736 notater. De fleste av disse dokumentene er sendt innad i Grensedivisjonen eller Vareførselsdivisjonen. På eInnsyn for samme periode er det registrert 725 journalposter med dokumentkategorien intern. Ombudet har ikke funnet at det er registrert noen inngående eller utgående dokumenter mellom divisjonene og stabene i journalen som er publisert på eInnsyn. Totalt er det for den samme perioden registrert 15 098 journalposter hos Tolletaten.
Tolletaten har ikke svart på ombudets spørsmål om alle dokumenter mellom de ulike divisjonene journalføres, men har kun henvist til instrukser og rutinebeskrivelser.
Med tanke på det tette samarbeidet det er opplyst å være mellom enhetene i Tolletaten, mener ombudet at det er sannsynlig at det er saksdokumenter sendt mellom de enkelte enhetene i etaten som ikke er journalført. I den grad disse enhetene er å anse som forskjellige forvaltningsorganer, vil en slik praksis lett kunne være i strid med journalføringsplikten.
Ombudet kan for øvrig ikke se at det går tydelig frem av instruksen i hvilke tilfeller korrespondanse mellom de ulike enhetene i Tolletaten skal journalføres, og journalføring av e-post, SMS og samtaler i Teams er ikke særskilt nevnt.
Ombudet minner om at saksdokumenter som er sendt mellom ulike forvaltningsorganer ikke regnes som organinterne, men inngående og utgående dokumenter, og skal derfor fremgå av forvaltningsorganenes postjournal etter arkivforskriften § 9 dersom vilkårene for journalføring for øvrig er oppfylt.
Dersom Tolletaten består av flere selvstendige organer, må Tolletaten gjennomgå journalføringsrutinene. Det bør også undersøkes om det er mulig å sende korrespondanse mellom de ulike forvaltningsorganene i etaten som utgående brev (forutsatt at etaten består av flere organer). I forlengelsen av dette må Tolletaten i så fall vurdere om inndelingen av arkivet er i tråd med arkivlova § 6 om at hvert forvaltningsorgan skal ha sitt eget arkiv. Sivilombudet mener videre at det er ryddig om det opprettes nytt saksnummer ved klagebehandlingen. Ombudet antar også dette vil være en konksekvens av at hvert forvaltningsorgan har sitt eget arkiv. Inndelingen vil antakelig ha betydning for opprettelsen av saker og registreringen av dokumenter som sendes mellom to selvstendige forvaltningsorgan, selv om organene inngår i samme etat.
4.2 Opplysninger i journalen og informasjon på eInnsyn
Sivilombudet registrerer at det ikke er mulig å skille ut enheter i etaten i postjournalen som publiseres på eInnsyn. Det er heller ikke mulig, ut fra journalopplysningene på eInnsyn, å identifisere korrespondanse mellom de ulike forvaltningsorganene i Tolletaten. Disse dokumentene har ingen informasjon oppført i feltet for til/fra, og dokumenttypen er angitt til «Internt». Sivilombudet ser at uttrekket av journalen som Tolletaten har oversendt hit, inneholder opplysninger om avsender og mottaker. Journalpostene identifiserer avsender/mottaker ved både avdelingsnavn og seksjonsnavn, likevel slik at divisjonsnavnet er forkortet, for eksempel synes Grensedivisjonen å være betegnet GD.
Ovennevnte praksis er i utgangspunktet ikke problematisk dersom hele Tolletaten er å anse som ett organ. Situasjonen stiller seg annerledes dersom etaten består av flere organer. I så fall må korrespondanse mellom forskjellige organer innenfor etaten journalføres i henhold til arkivforskriftens regler. Etter ombudets syn må navnet på avsender/mottaker som et minimum inneholde navnet på avsender- og mottakerorganet jf. arkivforskriften § 10 første ledd bokstav c.
Gitt at Tolletaten består av flere organer, er det også uheldig at etaten ikke har en inndeling etter forvaltningsorgan på eInnsyn, all den tid etaten benytter eInnsyn til å offentliggjøre journalen. Ombudet ber Tolletaten om å gå i dialog med Digitaliseringsdirektoratet for å få tilpasset filter for søk fordelt på det enkelte forvaltningsorgan i tråd med det som blir besluttet om organiseringen av etaten. Tolletaten må også få synliggjort avsender/mottaker der et dokument er sendt mellom de ulike forvaltningsorganene i etaten. Navnet på avsender/mottaker må som et minimum inneholde navnet på avsender- og mottakerorganet. Inntil inndelingen etter forvaltningsorgan og informasjon om avsender/mottaker er synlig i postjournalen på eInnsyn, må Tolletaten informere på sine nettsider om mangelen i postjournalen på eInnsyn og at det også informeres om hvordan en kan be om innsyn i postjournalen for det enkelte forvaltningsorganet, jf. offentleglova §§ 3 og 10 første ledd.
Sivilombudet vil sende kopi av denne uttalelsen til Finansdepartementet og til Arkivverket. Ombudet forutsetter at Tolletaten, i samråd med departementet og Arkivverket vurderer om Tolletatens arkiv må organiseres/inndeles på en annen måte enn det gjøres i dag.
Konklusjon
Sivilombudet er kommet til at det fremstår som usikkert hvordan organinndelingen i Tolletaten faktisk er per i dag.
Ombudet ber Tolletaten i samråd med Finansdepartementet vurdere om de ulike stabene og divisjonene – i utgangspunktet – utgjør selvstendige forvaltningsorganer eller om de inngår i andre enheter i etaten. Tolletaten bør deretter vurdere tiltak for å synliggjøre organisasjonsstrukturen både internt og eksternt.
Ombudet er videre kommet til at selv om Juridisk stab er et selvstendig organ, så er det neppe grunnlag for å anse enheten som overordnet øvrige staber og divisjoner i etaten. Juridisk stab kan heller ikke gjennom delegering gjøres til klageinstans for avgjørelser truffet av enheter som inngår i samme organ som tolldirektøren. Ombudet ber derfor Tolletaten i samråd med Finansdepartementet om å vurdere klageordningen, herunder vurdere om det bør lov- eller forskriftsfestes hvilket forvaltningsorgan som er klageinstans i innsynssaker behandlet av de enkelte enhetene i Tolletaten, jf. offentleglova § 32 første ledd fjerde punktum.
Ombudet ber Tolletaten merke seg at offentleglova § 14 ikke hjemler unntak for korrespondanse mellom enheter som anses som selvstendige forvaltningsorganer. Tolletatens praksis om at den enkelte enhet behandler innsynskrav etter offentleglova i de sakene de er ansvarlig for, er i tråd med offentleglova § 29.
Tolletaten må vurdere om inndelingen av arkivet er i tråd med arkivlova § 6 om at hvert forvaltningsorgan skal ha sitt eget arkiv. Inntil inndelingen etter forvaltningsorgan er gjort tydelig, og informasjon om avsender/mottaker er synlig i postjournalen på eInnsyn, må Tolletaten informere på sine nettsider om mangelen i postjournalen på eInnsyn og at det også informeres om hvordan en kan be om innsyn i postjournalen for det enkelte forvaltningsorganet, jf. offentleglova §§ 3 og 10 første ledd.
Forvaltningens oppfølging
Sivilombudet ba om en orientering om hva Tolletaten hadde foretatt seg etter ombudets uttalelse. Tolletaten ga en redegjørelse 20. februar 2024 for dagens organstruktur i Tolletaten, og for hvilke tiltak som var iverksatt eller planlagt iverksatt for å synliggjøre den valgte organstrukturen. Tolletaten opplyste også at det skal utredes et mulig lovforslag om etablering av et lovfestet klageorgan.
Videre redegjorde Tolletaten for endringer i arkivet for klagesaksbehandlingen, herunder om synliggjøring av avsender/mottaker på den offentlige journalen.
Sivilombudet merket seg Tolletatens redegjørelse, men minnet blant annet om at informasjon om avsender/mottaker må fremgå av journalen for all inn- og utgående korrespondanse mellom ulike forvaltningsorgan, ikke bare i klagesaker.
Saken ble etter dette avsluttet her.